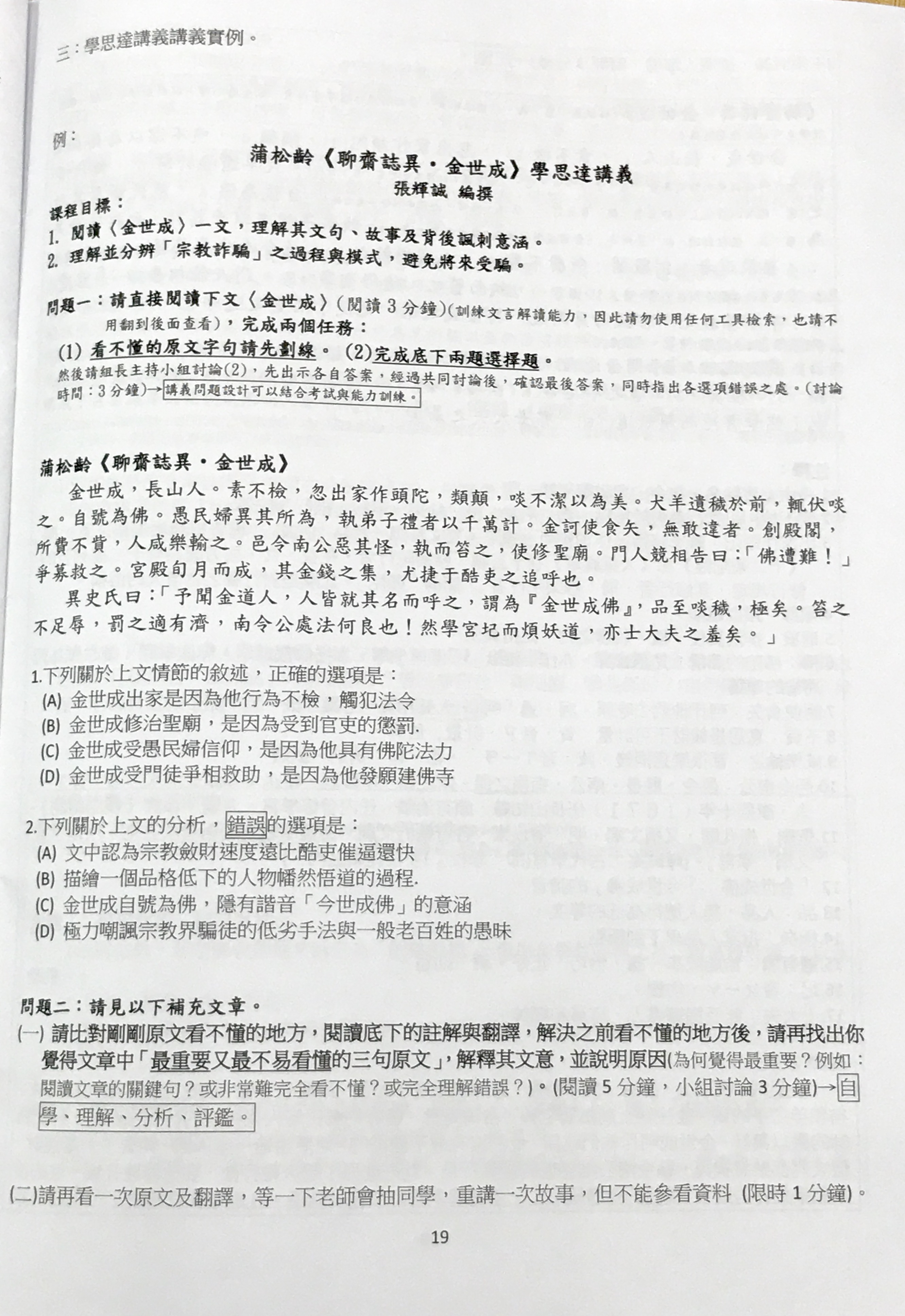
其他20/6學思達進階教師工作坊 工作坊節錄--學思達講義結構: -問答題作主導 -協助學生回答問題/學習的補充資料 -檢視學生是否學懂的即時評量 (會否附答案,沒有答案,學生會很緊張,因要考試) (附答案和考題講解,學生就能自己學習、除錯) -最新的大考題目/題型 (讓學生了解題目和考核形態,在學習時便已能為考試作準備) *延申:試後對卷–讓學生從提供的資料自行尋找答案、找出解答方法。 如欲pdf檔案(較清晰),請不吝與我聯絡。 分享此文: 分享到 X(在新視窗中開啟) X 分享到 Facebook(在新視窗中開啟) Facebook 喜歡 正在載入... 相關